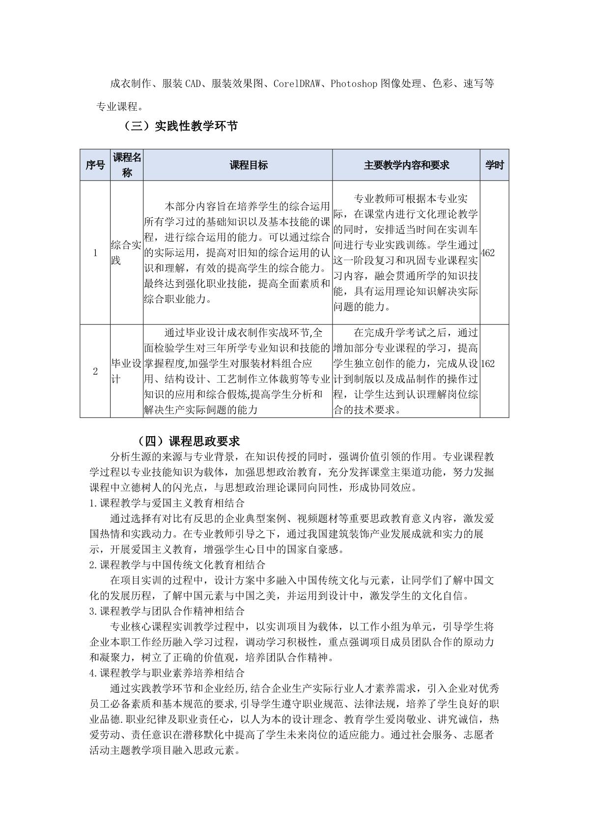
林省房屋建筑和市政基础设施工程项目中标候...
长春市第一中等专业学校防雷设施整体改造工...
长春市第一中等专业学校政务公开具体实施方...
长春市一中专楼体保温改造工程施工招标 中...
长春市一中专楼体保温改造工程施工中标候选...
学校首页
网站首页
专业介绍
课程设置
师资队伍
就业指南
师生作品
教学环境
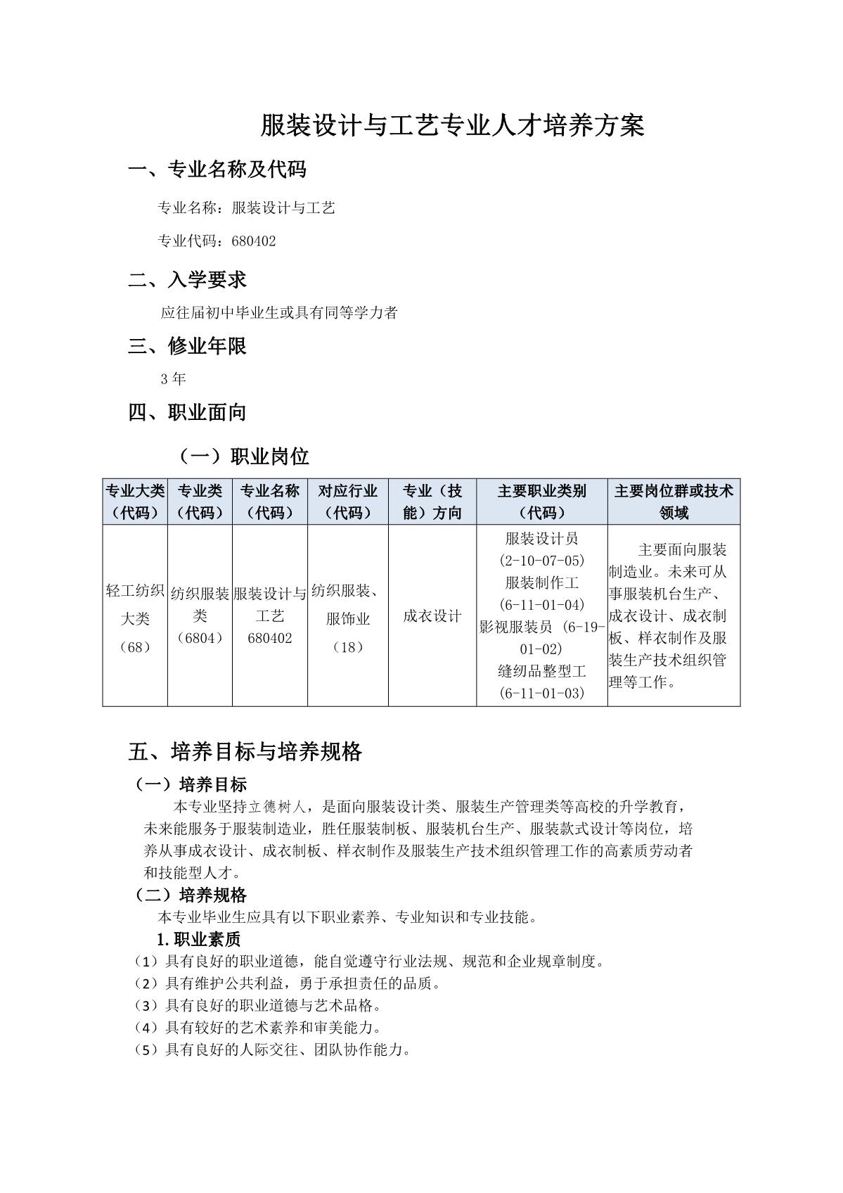
Clothing Design and Technology
服装设计与工艺
当前位置:
首页
>
专业动态
服装设计与工艺专业对口升学班人才培养方案
发布时间:2021-09-27 20:45:55.0
信息来源:admin