林省房屋建筑和市政基础设施工程项目中标候...
长春市第一中等专业学校防雷设施整体改造工...
长春市第一中等专业学校政务公开具体实施方...
长春市一中专楼体保温改造工程施工招标 中...
长春市一中专楼体保温改造工程施工中标候选...
学校首页
网站首页
专业介绍
课程设置
师资队伍
就业指南
师生作品
教学环境
Digital Image Technology
数字影像技术
当前位置:
首页
>
课程设置
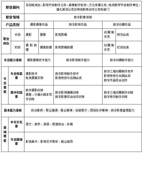
职业面向
发布时间:2016-04-11 13:26:00.0
信息来源:szyx