林省房屋建筑和市政基础设施工程项目中标候...
长春市第一中等专业学校防雷设施整体改造工...
长春市第一中等专业学校政务公开具体实施方...
长春市一中专楼体保温改造工程施工招标 中...
长春市一中专楼体保温改造工程施工中标候选...
网站首页
学校概况
学校简介
机构设置
校园环境
学校荣誉
财务公开
党工建设
党建生活
工会之声
教学科研
教学管理
队伍建设
专业建设
师生竞赛
课题研究
作品展示
招生就业
招生计划
招生快讯
专业介绍
中高职衔接学校
校企合作
实习就业
优秀毕业生
德育管理
德育研究
学生活动
毒品预防
法治时空
专题网站
省示范校验收专栏
School Enterprises
财务公开
当前位置:
首页
>
学校概况
>
财务公开
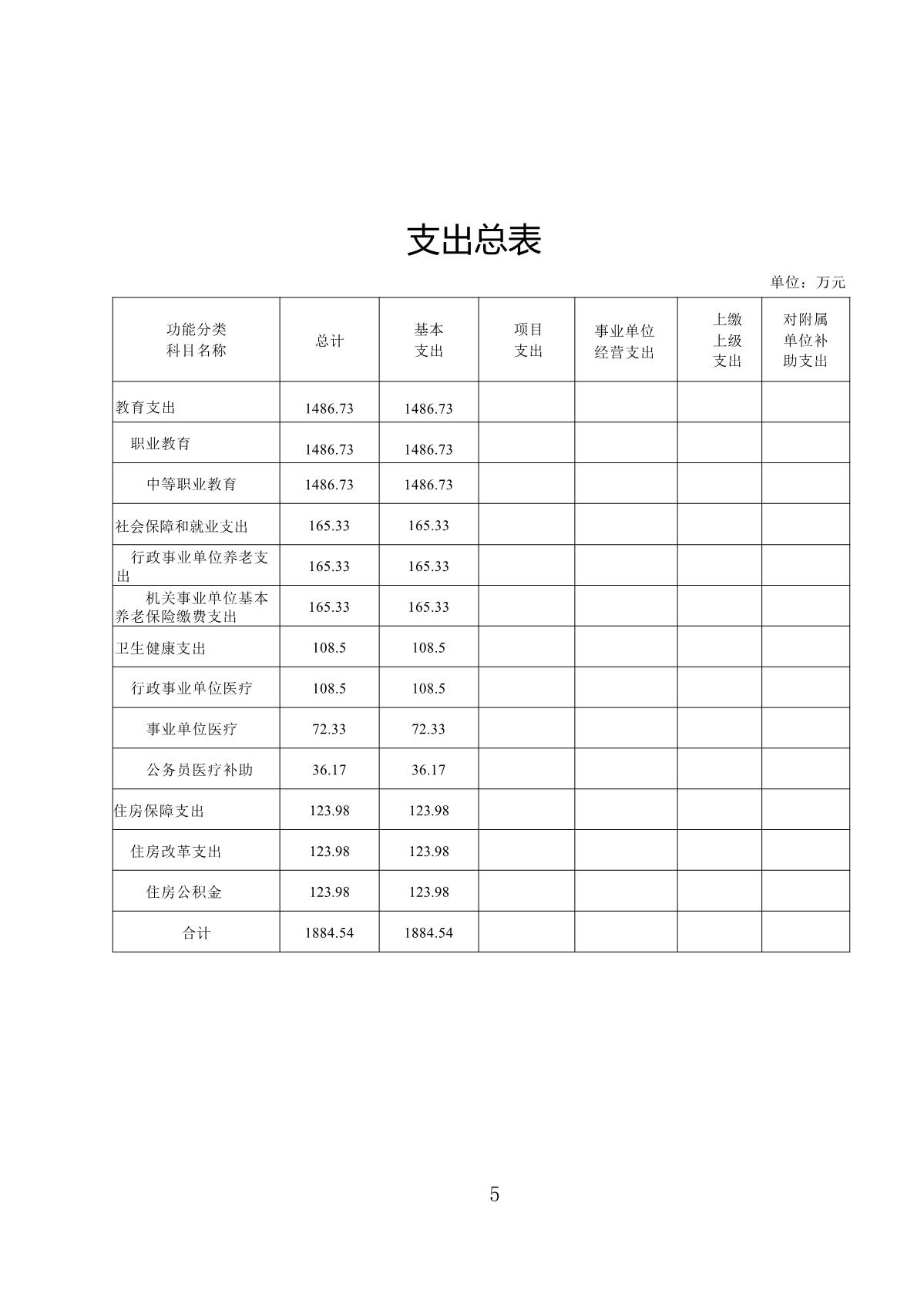
一中专2021年预算公开
发布时间:2023-09-18 15:05:24.0
信息来源:admin